中国科大工程科学学院近代力学系姜洪源教授团队揭示了不同形式和不同程度的受限力学环境对细胞多极纺锤体的调控机制,近日,相关研究成果以“Appropriate Mechanical Confinement Inhibits Multipolar Cell Division via Pole-Cortex Interaction”为题,做为Featured in Physics论文在线发表于《Physical Review X》杂志。

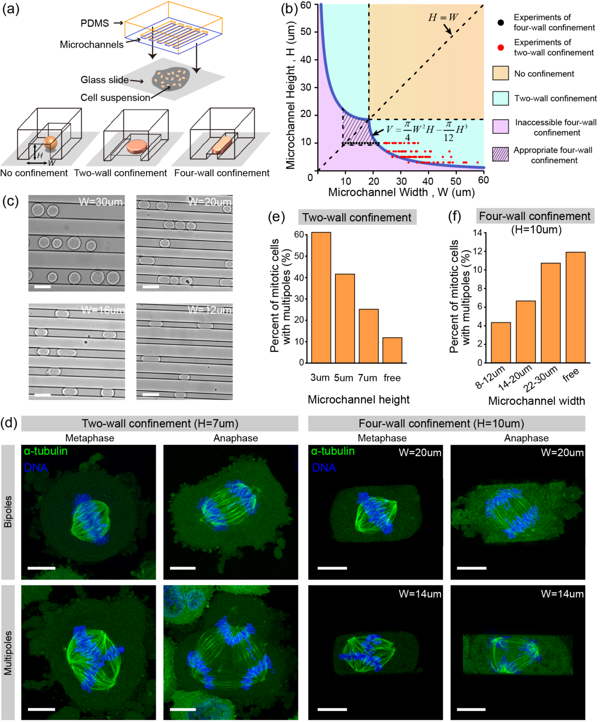
图1:两面受限内多极纺锤体出现的概率很高,而四面受限内多极纺锤体出现的概率较低。(a)实验装置图。(b)划分自由不受限、两面受限、四面受限的相图。(c)不同宽度的四面受限内细胞的显微镜明场图。比例尺为30微米。(d)两面受限和四面受限内细胞形成双极或多极纺锤体结构,并且完成细胞分裂。比例尺为10微米。(e)两面受限内多极纺锤体的统计比例。(f)四面受限内多极纺锤体的统计比例。
多极纺锤体和多极细胞分裂普遍存在于癌细胞中,其被认为与细胞的癌变和肿瘤的恶化密切相关。目前关于多极纺锤体的研究大多基于简单的体外二维培养体系,但是复杂的体内环境如何影响多极纺锤体还知之甚少。事实上,体内环境是空间受限的力学微环境,细胞会受到周围其它细胞和细胞外基质的空间约束,因而其形状、粘附、迁移、有丝分裂以及染色体分离都与体外培养环境截然不同。

图2:(a)细胞五极纺锤体(四面受限)的三维重构图。(b)自由不受限、两面受限、四面受限内的细胞发生劈裂、维持、合并等行为。
在乳腺、胚胎上皮组织和新生肝脏组织内,上皮细胞的染色体分离几无差错;但是,当这些上皮细胞从其天然组织中解离并在体外环境下进行二维培养时,染色体分离的错误率显著上升。这表明正常的组织结构为细胞提供的受限力学环境可以限制多极纺锤体的发生。
然而与正常组织相比,许多肿瘤组织中的多极纺锤体出现概率要高得多,这可能是由于癌细胞所处的极度拥挤的三维微环境所导致的。在肿瘤生长过程中,体内癌细胞不受控制地增殖,这将在肿瘤内部产生挤压应力,这些应力的累积将使癌细胞受到严重的挤压,甚至导致肿瘤内部的血管和淋巴管坍塌闭合。正常组织和肿瘤组织之间的显著差异表明:细胞对其所处的受限力学微环境非常敏感。然而,正常组织和肿瘤组织所提供的受限力学微环境之间的区别,以及它们如何影响多极纺锤体和染色体分离还有待研究。
针对这一科学问题,姜洪源教授课题组使用微纳加工技术制作了具有不同高度和宽度的微通道,用来模拟组织结构中不同形式和不同程度的机械约束,研究了不同形式和不同程度的受限力学环境对细胞多极纺锤体形成的影响,并进一步阐明了其内在机理。该研究发现随两面约束程度的升高(两面间距变小),多极纺锤体出现概率从12%增加到60%;而随着四面约束程度的升高(管道高度不变,宽度降低),多极纺锤体出现概率则从12%降低到4%。进一步的实验证实了两面受限环境通过纺锤极的分裂导致多极纺锤体比例的增加,而四面受限环境则通过增强纺锤极的聚合和抑制纺锤极的分裂来抑制纺锤体的多极性。结合实验、数值模拟和理论模型,姜洪源教授课题组进一步将纺锤体极的分裂和聚合视为可逆的化学反应,并证明四面受限力学微环境能够控制细胞的形状,进而调节细胞皮层和纺锤体极之间的相互作用,从而改变纺锤体极的分裂和聚合的能量势垒以及多极纺锤体出现的概率。该项研究成果揭示了不同形式的受限力学微环境对细胞分裂和纺锤体构型的调控机制,为细胞力学微环境调控细胞内生理活动提供了有力证据,同时对发展靶向肿瘤微环境的癌症疗法也具有重要意义。

图3:四面受限的力学环境改变细胞形状,进而调控纺锤体的劈裂与合并行为。(a)计算模拟四面受限的力学环境调控纺锤体的劈裂与合并行为。(b)不同受限程度的三极纺锤体构型的实验结果(左)和计算模拟(右)对比。比例尺为10微米。
著名科普作家Philip Ball在Physics Focus专栏以《Four Walls Good, Two Walls Bad for Confined Cells》为题重点推荐了该研究工作(详情请参阅https://physics.aps.org/articles/v16/38 )。同时,该研究工作也得到了同行专家的高度评价。纽约大学的计算生物学家Alex Mogilner称赞“他们解决的问题对生物医学应用非常重要,因为许多癌症细胞,甚至健康细胞,都会组装多极纺锤并错误分裂”(“The problem they addressed is very important for biomedical applications, as many cancer cells, and even healthy cells, assemble multipolar spindles and divide incorrectly” )。耶鲁大学的生物物理学家Jonathan Howard则表示“该项研究应该是第一次直接证明细胞形状是多么重要的研究,也是利用自下而上的物理学方法解决复杂生物学问题的一个非常好的案例”(“This is pretty muchthe first studythat directly demonstrates how crucial the cell shape is. It is a great example of a bottom-up physical approach to a complex biological problem.”),“ 填补了关于多极纺锤体的知识空白”(“highlight how little we know about spindle multipolarity”)。

图4:理论模型揭示细胞形状调控纺锤体的劈裂与合并行为。(a)理论模型示意图。(b)计算并统计实验中的纺锤体劈裂与合并行为的能量势垒。(c)四面受限的力学环境调控纺锤体行为的机理。较宽的管道内细胞呈圆形,极与细胞皮层的距离较远,因此极与极之间的相互作用并不显著(I)。而较窄的管道内细胞呈细长形,极与皮层的平均距离较近,因而使得极与极之间的相互作用变得显著,进而增大纺锤极劈裂的能量势垒,同时也减小纺锤体合并的能量势垒(II)。
中国科大工程科学学院博士生程龙灿为该论文的第一作者,李景辰博士为论文的共同第一作者,博士生孙厚波为共同作者,姜洪源教授为通讯作者。该项研究得到了国家自然科学基金、微尺度国家研究中心、中科院材料力学和行为设计重点实验室、天启网投微纳研究与制造中心的支持。
论文链接:https://journals.aps.org/prx/abstract/10.1103/PhysRevX.13.011036
(近代力学系、科研部)